| Funky Project [message #95429] |
Wed, 23 March 2022 21:11  |
 |
gofar99
Messages: 2015 Registered: May 2010 Location: Southern Arizona
|
Illuminati (5th Degree) |
|
|
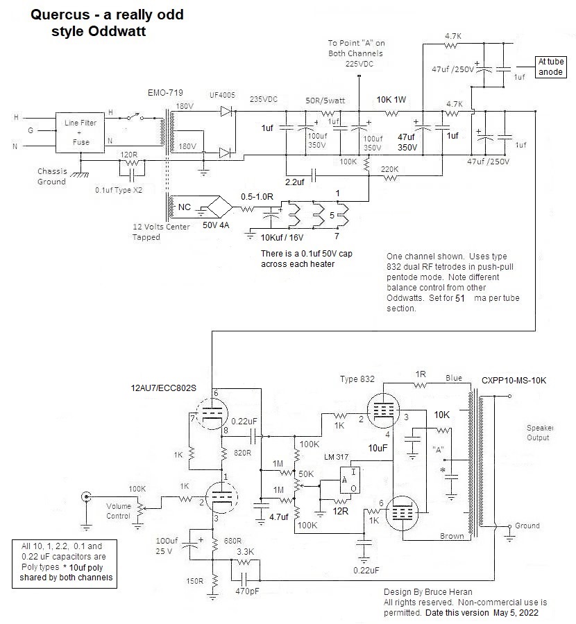
Hi Everyone. This is a project I started a while back and finally am getting around to finish. A push-pull 832 amp. I love the way the tubes look but they are certainly not mainstream audio ones. Typically used for really high frequency radio power amps. Still the current price for such a cutie is only $10 from Antique Electronic Supply. Since I already had them and the amp was at least started I figured it was something to keep me out of trouble. I am actually running the tubes well below their ratings and really just at the bottom of the linear range 250 Volts and 51ma each side. In class A pentode mode I figure on about 7-8 watts. Driver is a 5751 in SRPP mode. The photo is what it looked like when I set it aside. More to follow as I work on it. It was barely operational at the time (hum, noise and so-so sound). I figure I can make it sing with some changes.
Good Listening
Bruce
|
|
|
|
|
|
|
|
|
|
|
|
|
|
|
|
|
|
| Re: Funky Project [message #95599 is a reply to message #95596] |
Sun, 08 May 2022 14:15  |
 |
gofar99
Messages: 2015 Registered: May 2010 Location: Southern Arizona
|
Illuminati (5th Degree) |
|
|
Hi, The tubes were pretty cheap about three months ago. One site had them for under $10 each NOS. BTW the amp is a pretty good heat source on cold days. This one seems a bit less efficient that most of my other similar designs. As class "A" U/L amps they are not efficient to start with.
Good Listening
Bruce
|
|
|
|