Home » Audio » Thermionic Emissions » Funky Project
Re: Funky Project [message #95591 is a reply to message #95445] Fri, 06 May 2022 12:44 Go to previous messageGo to previous message
gofar99 is currently offline  gofar99
Messages: 2025
Registered: May 2010
Location: Southern Arizona
Illuminati (5th Degree)
Hi Everyone,
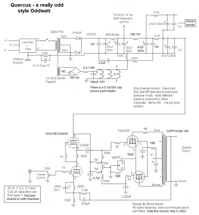
Well.....some things are not quite as expected. This amp is one of those. First you would expect a pair of beam tetrode RF sections to deliver a bunch of power in push-pull. Even if it is class "A" operation. Well 4 watts clean and a max at 5% distortion of 6.5 isn't exactly a lot of power. A pair of EL84s can do that in a similar circuit. Granted the 832s are really neat looking though. On the brighter side of things the response, signal to noise and sound are all good. Except for some 60HZ at -75 db the rest of the range is nearly -90db. Not too shabby for a small amp. Response is equally good. -0.9db at 20HZ and -0.5db at 30HZ. Everything from there up to past 30KHZ is within 0.1db. To me the sound is well rounded. No obvious anomalies. The "color" of the sound if you want to use such terms is largely determined by the driver tube choice and the coupling capacitors. If you fiddle with them then you can alter the sound from warm to cool. Your choice. I used Auricap capacitors and JJ ECC802S driver tubes. Sensitivity is around 1 volt for full output. You can use ECC803 types and get more gain at the expense of a higher noise level. Since nearly any decent source can deliver 1 volt I figure that this is not really an issue. So while really cute and a worthy project, I figure there are better ways to make sound.

/forum/index.php?t=getfile&id=3056&private=0




Good Listening
Bruce
 
Read Message
Read Message
Read Message
Read Message
Read Message
Read Message
Read Message
Read Message
Read Message
Previous Topic: Tubes from Russia
Next Topic: The next big thing
Goto Forum:
  


Current Time: Fri May 29 23:25:01 CDT 2026

Sponsoring Organizations

DIY Audio Projects
DIY Audio Projects
OddWatt Audio
OddWatt Audio
Pi Speakers
Pi Speakers
Prosound Shootout
Prosound Shootout
Miller Audio
Miller Audio
Tubes For Amps
TubesForAmps.com

Lone Star Audiofest