| Interpreting tube setup in a Leben CS-600 [message #96620] |
Tue, 11 April 2023 07:03  |
kasperbergholt
Messages: 47 Registered: August 2021 Location: Copenhagen, Denmark
|
Baron |
|
|
Clever people of the Table,
Last December I got some very good inputs and explanations on measurement terminology and things to look for when buying preamp tubes.
At that time, it was for an Audio Note preamplifier which is designed with one of these. For several reasons, I've moved away from Audio Note and bought a Leben CS-600 integrated amplifier instead. It's one of the best audio purchases I've ever done. It's stunning in all ways.
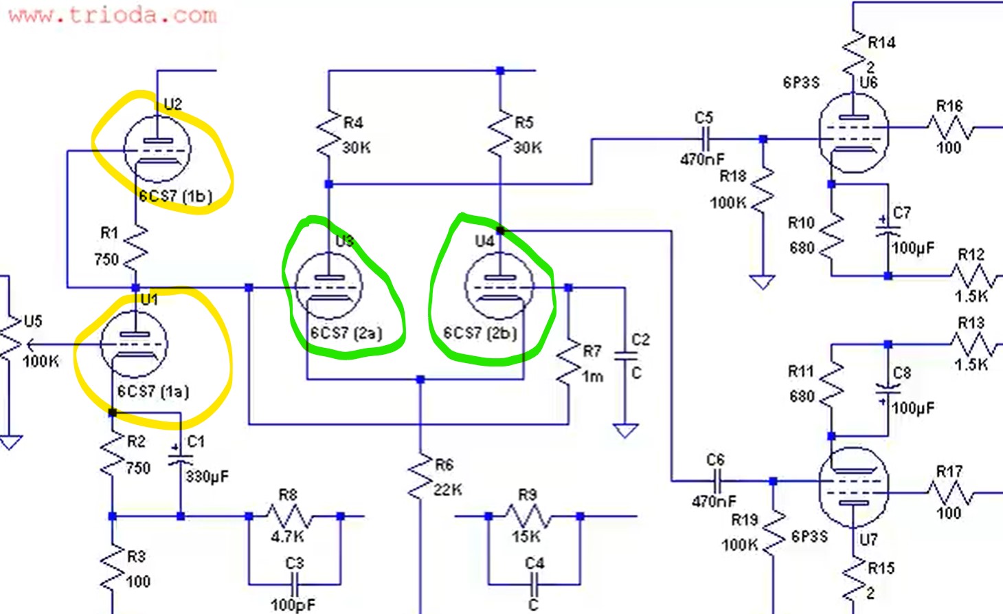
It uses four C67S tubes in the driver stage. Accordring to the Japanse distributor the functions of each tube is like this:
Tube 1 (from left) is first stage for left channel;
Tube 2 (from left) is second stage for left channel;
Tube 3 (from left) is first stage for right channel;
Tube 4 (from left) is second stage for right channel;
Where 1, 2, 3 & 4 are the tubes placement when looking face to face at the amplifier.
Number 1 & 3 are for 1st stage amplification and number 2 & 4 are for phase reversal.
So far, I get it, I think 
The 6CS7 tube design is an assymetrical design. As far as I can tell from data sheets from GE, Sylvania & Tung-Sol section I is stated as Ia=10.5 mA for NOS - and section II: Ia=19mA as NOS.
And here comes my question, at long last: Is it possible from reading the attached diagram to tell which sections are used (or not used) at the two stages of amplification?
That is, which triode-half is used in the four placements
Perhaps more than one triode is used in one or more placements?
I find it bit difficult to explain, so please ask questions where there things are unclear.
My mission is to get the best matching tubes for each position. Getting matched quads is difficult, as the market is thinning out.
So being able to know which triode value to optimize on for each tube placement would be nice.
Thanks again!
-- Kasper
|
|
|
|
|
|
| Re: Interpreting tube setup in a Leben CS-600 [message #96635 is a reply to message #96628] |
Sun, 16 April 2023 11:05  |
kasperbergholt
Messages: 47 Registered: August 2021 Location: Copenhagen, Denmark
|
Baron |
|
|
gofar99 wrote on Thu, 13 April 2023 22:00Hi, That is a good question and not clear from the schematic. But since there are two tubes per channel I would expect the voltage amp stage to use the low power portions of each tube and the inverter/driver to use the high power sections. According to my RCA book the low power section if pins 6,7,8 and the high power one 1, 3 and 9. heaters are 4 and 5. I hope this helps. let us know.
It definitely does. I've tried writing the Japanese exporter, but I think I've exhausted his knowledge and/or, presumably both, patience.
There are a lot of pictures of the underside, including the tube sockets and how they are wired here:
https://www.trioda.com/index.php/en/equipment/4182-leben-cs-660p
It's of the CS-600P model, but it should be 99% identical to the CS-600.
Thought somebody could be interested in these, and perhaps it would be possible to 'reverse engineer' which triodes do what?
|
|
|
|