Home » Audio » Thermionic Emissions » The next big thing
The next big thing [message #95643] Sun, 22 May 2022 14:19 Go to next message
gofar99 is currently offline  gofar99
Messages: 2022
Registered: May 2010
Location: Southern Arizona
Illuminati (5th Degree)
Hi Everyone, Now that the 832 amps is finished and working fine...I needed to start something else. Here is a photo of the thing. It is clear that some serious power is involved. A pair of 6AS7s and a pair of 6SL7s is fairly serious. The absence of output trannies is sort of a give away. So what is it? A headphone amp. SRPP input stage and SRPP capacitor coupled output stage. Yes 6AS7s will work as a SRPP. 240 volts B+ at 57 ma. Now if the math works it can deliver +/- 15 volts into 64 ohms. That is serious loudness as many phones only need a handful of milli watts. If it doesn't work as a phone amp, it will be one humongous line stage. More to follow as it gets built. /forum/index.php?t=getfile&id=3068&private=0
  • Attachment: Phone Amp.jpg
    (Size: 586.69KB, Downloaded 1105 times)


Good Listening
Bruce
Re: The next big thing [message #95647 is a reply to message #95643] Mon, 23 May 2022 08:01 Go to previous messageGo to next message
Wayne Parham is currently offline  Wayne Parham
Messages: 19030
Registered: January 2001
Illuminati (33rd Degree)

Wow, Bruce, that's a slick one! Too cool!
Re: The next big thing [message #95668 is a reply to message #95647] Thu, 09 June 2022 14:26 Go to previous messageGo to next message
gofar99 is currently offline  gofar99
Messages: 2022
Registered: May 2010
Location: Southern Arizona
Illuminati (5th Degree)
IT IS A BEAST

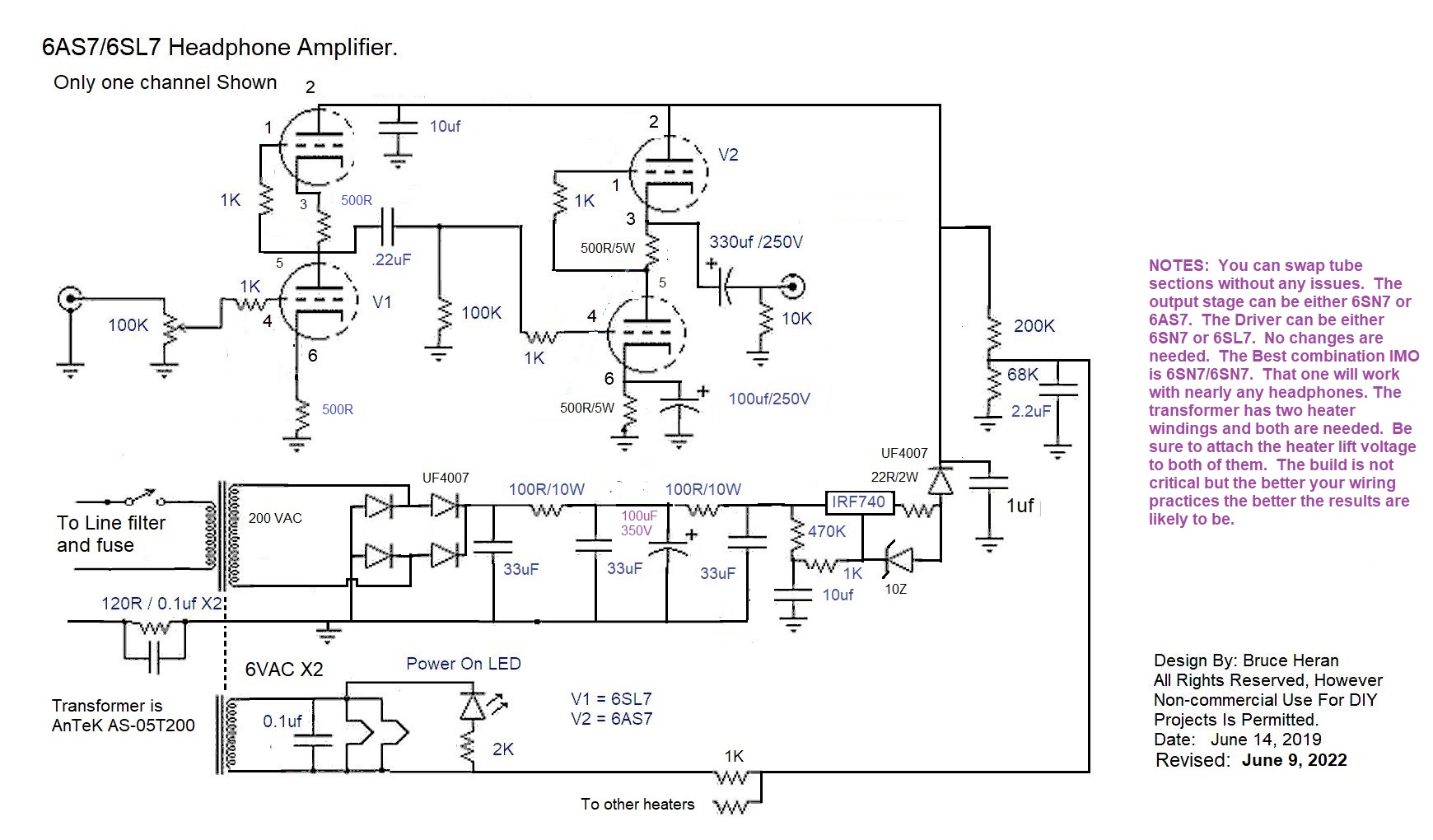
Now that I have your attention I want to discuss my latest creation. It is an all tube headphone amplifier. Because of a happy coincidence it has two modes. Low power, about 10 milliwatts into 64 ohms. High power about 750 milliwatts into 64 ohms. Your choice. How you say? It turns out that 6SN7, 6SL7s and 6AS7s share the same pin out. Better yet there is a sweet spot in SRPP use that allows all of them to run in the same amplifier. The driver stage can be either a 6SN7 or 6SL7 with corresponding gain levels. The output SRPP can be either a 6SN7 or 6AS7. The 6SL7 just doesn't have enough current to directly power the headphones. The output is capacitive connected and there is no global negative feed back. Surprisingly, the response is rather similar regardless of the output tubes. With the phones I have (AT ATH-MSR7 and Sennheiser HD260s) the low power level is really quite sufficient. Actually a lot more than they need. The sound is clean and low distortion (see chart). The hum and noise is really low. The scope shows only tube hiss at a consistent wide band level. I grant that this is not a simple project, but I consider it one worth while if you use headphones. The power supply is really important in this build as even small levels of hum will be awful. It uses a toroid transformer available from Antek at modest cost and I used the steel cover for it. That might be unnecessary but it looks cool. The power supply is full wave with several filter sections. The last one is a FET capacitor multiplier. I used a number of poly type caps at first but had to add an additional electrolytic in one section. You can probably use all electrolytics with poly bypass capacitors and get the same results. The heaters are elevated by about 1/3 of the B+. The B+ with all 6SN7s is about 260 and is about 200 with the 6AS7s outputs. If you use the 6AS7s be aware that they have high current heaters. About 2 amps each. The difference in B+ current is from 5 ma for the 6SN7s to 65 ma for the 6AS7s. I would expect higher power output level with phones that are over 64 ohms.

DATA
6SN7/6SN7 at 64 ohms load 0.5VRMS (about 4 milliwatts)
S/N -80 dbv
20HZ distortion at 100HZ, 1KHZ, 20KHZ below 0.5%
20HZ to 20KHZ +0/-0.6db, -1.3 db at 100KHZ

6SN7/6AS7 at 64 ohms load Max output is 7 volts RMS
S/N -76 dbv
20H to 20KHZ +0/-0.7 dbv
Distortion at 1000HZ at 1 volt (15mw) 0.38%
2 volts (65mw) 0.7%
3 volts (140mw) 1.05%
4 volts (240mw) 1.2%
6 volts (560mw) 2.8%
7 volts (760mw) 3.7%

NOTES
All distortion measurements made on a HP Distortion Analyzer
Source is a Tenma signal generator with a residual distortion level of 0.25%
This combination results in distortion values that are likely higher than indicated
The load in all cases was a non-inductive 64 ohm resistor
Signal to noise levels were obtained from a PC scope in spectral analysis mode

/forum/index.php?t=getfile&id=3070&private=0




Good Listening
Bruce
Re: The next big thing [message #95670 is a reply to message #95668] Thu, 09 June 2022 18:35 Go to previous messageGo to next message
Wayne Parham is currently offline  Wayne Parham
Messages: 19030
Registered: January 2001
Illuminati (33rd Degree)

Dude, that's so cool! And it is a "mighty-mouse" - plenty of punch for a headphone amp!
Re: The next big thing [message #95671 is a reply to message #95670] Thu, 09 June 2022 23:51 Go to previous messageGo to next message
positron is currently offline  positron
Messages: 163
Registered: May 2020
Master
Go, ever thought about all polys, even if solens, or better yet Mundorf EVOs? I have found changing out the last electrolytic with poly made the biggest difference.

Just a thought. Good luck.

pos
Re: The next big thing [message #95672 is a reply to message #95671] Fri, 10 June 2022 21:27 Go to previous messageGo to next message
gofar99 is currently offline  gofar99
Messages: 2022
Registered: May 2010
Location: Southern Arizona
Illuminati (5th Degree)
Hi, initially it was all polys. I found the hum level rather high though. Tinkering with it (that is high tech terminology for trying stuff) I found that paralleling the second filter with 100uf additional capacitance made it super quiet. Since 100uf 350v polys are both costly and huge I used an electrolytic. So that section has both a 33uf poly and a 100uf electrolytic. All the other caps except for the 330uf outputs and 100uf cathode bypass are poly types. My scope on spectrum analysis mode shows the 60 and 120 HZ from the PS now non-existent and buried in the residual tube noise. The 330uf output caps are NOS Sprague that I discovered in a surplus store a while back. They sound nice. The power supply polys BTW are by Audyn and are audio grade typically used in crossovers. I have used them in a number of builds and they do really well there. The coupling caps are Auricaps. After many years of building stuff I have found components that do the job well. I often use Audyn Copper caps, Jantzen Silver caps, Auricaps (standard and XO), K40-Y9 PIOs, and occasionally FT-4 teflons. My choice for cathode bypass is Silmic IIs. I used to use Black Gates, but they are not easy to get any longer. My choices all go back to the affordable diy nature of the projects I design. I go for great bang for the buck. Premium sound but at a price others can duplicate it. It is possible to "upgrade" any of my projects with high end parts and double or triple the cost. I would suspect strongly that 99% of listeners would not be able to tell which was the upgrade and which was not. I recommend that folks use ones they like (and can afford).

Good Listening
Bruce
Re: The next big thing [message #95673 is a reply to message #95672] Fri, 10 June 2022 21:53 Go to previous messageGo to next message
gofar99 is currently offline  gofar99
Messages: 2022
Registered: May 2010
Location: Southern Arizona
Illuminati (5th Degree)
Hi everyone. I get questions about SRPP stages frequently. I hope the following will help make sense of it for you. If not I tried. If anyone was curious about the distortion levels in the 6AS7 mode.... Really it is sort of simple. Two things factor into this. First there is no global negative feedback to reduce it. I am not fond of NFB to fix things so I use as little or none as possible. Generally only for stability. Second is a bit more obscure unless you work with SRPP stages all the time. They were most often found in the deflection circuits of CRT based TVs. This required a huge voltage swing, decent amount of power and linearlity was not really all that important. They did fine at that. For audio use the non-linear action manifests itself as distortion. So, most folks and I am included in this use them only for voltage gain. They are really good at that and can develop very large voltage swings. A drawback is that their gain is restricted to about half the amplification factor of the tubes used. Often called a half mu design. When called upon to deliver current the old problem of non-linear behavior shows up. The "secret" if you want to call it that is to keep the current demand relatively low and carefully chose the load impedance. Too low and it can't deliver the power, ask for too much current and it gets non-linear. So the distortion levels in the amp are directly a function of the current demand. In this case they are rather reasonable up to about 1/2 watt. The thing to remember is that you don't listen to the maximum power level, music is not like that and more often than not the actual average listening level is at most 5-10% of that. So even with low sensitivity phones the 500 milliwatt level will nearly never be needed. Cool

Good Listening
Bruce
Re: The next big thing [message #95713 is a reply to message #95673] Fri, 24 June 2022 21:54 Go to previous messageGo to next message
gofar99 is currently offline  gofar99
Messages: 2022
Registered: May 2010
Location: Southern Arizona
Illuminati (5th Degree)
Hi everyone, an update. I built a second version and am listening to it as I type. About 99% the same, but with Auricap XO coupling caps and a revised grounding system. All the specs are the same except that both variants are now about 6 db quieter. They were just fine before. Now the 6AS7 version is at -94db wide band with a single peak at 60HZ of -82. That is IMO really quiet. There is no hum or noise. I redid the response curves. Still -0.7db at 20HZ, but the amps are flat to 100K HZ. The deviations are within the limits of the measuring set up (about 0.05db). The Bode plot is like a ruler straight line. The sound is really nice. I'll post the updated schematic and some photos when I get a chance. This is IMO the cleanest headphone amp I have ever heard. I don't usually like them as they seem to lack the sound qualities I like. This one is different.

Good Listening
Bruce
Re: The next big thing [message #95714 is a reply to message #95713] Sat, 25 June 2022 09:16 Go to previous messageGo to next message
Wayne Parham is currently offline  Wayne Parham
Messages: 19030
Registered: January 2001
Illuminati (33rd Degree)

Anxious to see the new schematic. I thought the last one was simple, clean and elegant. To have improved upon it - if even only slightly - is an Nth degree thing. Super cool!

What grounding method did you use? Star? Plane? Hybrid?
Re: The next big thing [message #95716 is a reply to message #95714] Sat, 25 June 2022 13:58 Go to previous messageGo to previous message
gofar99 is currently offline  gofar99
Messages: 2022
Registered: May 2010
Location: Southern Arizona
Illuminati (5th Degree)
Hi Everyone. BTW...I changed the name. (harmony one) I attached a schematic with mark ups. Some components are numbered so you can relate to the photos. Red arrows are pointing to changes. The large circle in the middle is the main ground point. Everything goes to it. The "H" shaped buss only carries signal grounds. Power ones in that area go back to the power supply. The power supply has only one connection to the ground at the central point. This is a bit of deviation from many of my builds as they usually have the central ground at the input jack ground. In this build The shield of the input jacks is only attached at the jack end and a separate wire goes to the main ground. The X2 capacitor goes from the power supply ground to the AC mains ground. It could go to the main ground and I may move it later.

As the photos show I used mostly budget audio grade poly caps for power supply filtering. The single 100uf electrolytic was necessary to get the hum down enough. I tried several other locations and various filter configurations and this worked best. The final stage is a FET capacitor multiplier. It worked best as the last filter. The heaters are raised above ground to protect the tubes.

In retrospect I would use a larger transformer when using the 6AS7s. The one specified is running at near capacity and when inside the steel case gets pretty warm. With 6SN7s it is fine. /forum/index.php?t=getfile&id=3085&private=0 /forum/index.php?t=getfile&id=3086&private=0/forum/index.php?t=getfile&id=3087&private=0


Good Listening
Bruce
Previous Topic: Funky Project
Next Topic: Fivre 6SL7 tube - sound profile / recommendation / comparisons
Goto Forum:
  


Current Time: Mon May 11 07:18:59 CDT 2026

Sponsoring Organizations

DIY Audio Projects
DIY Audio Projects
OddWatt Audio
OddWatt Audio
Pi Speakers
Pi Speakers
Prosound Shootout
Prosound Shootout
Miller Audio
Miller Audio
Tubes For Amps
TubesForAmps.com

Lone Star Audiofest