|
|
|
|
|
|
|
|
|
|
|
|
|
|
| Re: KT120 Class A Push-Pull U/L Mono-Blocks [message #78871 is a reply to message #78836] |
Fri, 03 January 2014 23:00  |
 |
gofar99
Messages: 2015 Registered: May 2010 Location: Southern Arizona
|
Illuminati (5th Degree) |
|
|
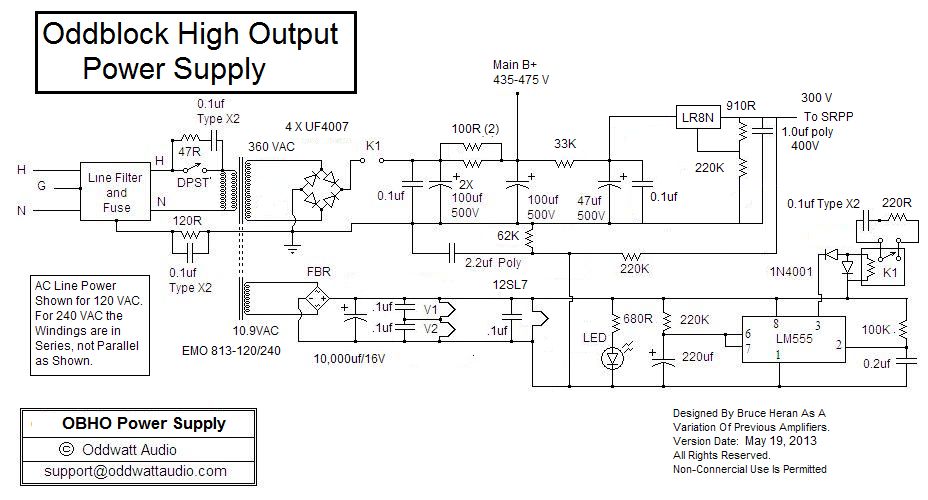
Hi, Go to the diyaudioprojects.com forum on tubes. There are numerous comments. Also on Oddwatt amps in the same section. As for difficulty they are rather easy to build and trouble free. The KT120 mono blocks weigh about 30 pounds each when you use the recommended transformers. Since the amps were designed aroung those particular transformers the use of others may (or may not) compromise various aspects of the performance and stability.
Good Listening
Bruce
|
|
|
|